Instructional Video1:26
The Business Professor

Action Research

Higher Ed
What is Action Research? Action research is a philosophy and methodology of research generally applied in the social sciences. It seeks transformative change through the simultaneous process of taking action and doing research, which are...
Instructional Video2:36
The Business Professor

Strategic Cost Management

Higher Ed
What is Strategic Cost Management? Strategic Cost Management is an approach focusing on making a business more competitive by reducing costs of operations. More specifically, it integrates cost information into the decision-making...
Instructional Video5:36
The Business Professor

Steps in Developing an Operational Plan

Higher Ed
What are the Steps in Developing an Operational Plan? Operations plans are extremely specific, detailed documents that clearly define how a department or team can contribute to reaching specific company goals. They typically outline the...
Instructional Video1:04
The Business Professor

Understanding Risk Management: Identifying, Mitigating, and Monitoring Risks

Higher Ed
The video provides an overview of risk management. It emphasizes the importance of focusing on identifying risks and coming up with ways to either avoid or tolerate them if they are unavoidable.
Instructional Video9:07
The Business Professor

Outline of a Business Plan

Higher Ed
What goes into the Outline of a Business Plan? When you write your business plan, you don’t have to stick to the exact business plan outline. Instead, use the sections that make the most sense for your business and your needs....
Instructional Video4:00
The Business Professor

Marketing Controls

Higher Ed
What are Marketing Controls? Marketing control involves setting a desired standard, measuring deviations from the standard and taking the appropriate action. In many cases the standard is expressed in terms of budgets and any substantial...
Instructional Video4:51
The Business Professor

Marketing Budget

Higher Ed
What is a Marketing Budget? A marketing budget is an outline of the costs that a company will spend to market its product or service. The marketing budget covers a finite period of time, the length of which can be anywhere between a...
Instructional Video3:01
The Business Professor

Management by Objective - Explained

Higher Ed
What is Management by Objective? Management by objectives, also known as management by planning, was first popularized by Peter Drucker in his 1954 book The Practice of Management.
Instructional Video4:19
Curated Video

Mars Perseverance Rover Launch

Pre-K - 5th
Let's go to Mars with the Mars Perseverance Rover Mission step by step in 2020. The ULA and NASA are sending the Perseverance Rover to Mars. KLT.
Instructional Video3:31
Let's Tute

How to Stop Overthinking?

9th - Higher Ed
This sesssion helps to understand that overthinking is not the solution to solve your problems and if you are facing it then how to overcome form it what casues overthinking? what can be done to avoid or to stop overthinking? How to...
Instructional Video17:49
Sir Linkalot

Lesson 90 - How many more things can look like letters??? (Levels 3-5)

K - 5th
Material covered:Words ending ey,Semicolon (Punctuation & Grammar) ,Vaccine,Explanation,Hygiene,Session,Words ending with a shn sound ,Interfere,Scissors
Instructional Video4:39
Curated Video

Make Dinner a Winner

3rd - Higher Ed
The Food Detective Berry Blue explains how to use the Fabulous Five Food Groups to make your dinner a winner. She and the student will play a healthy dinner food game called, “What’s Missing?”
Instructional Video3:22
Let's Tute

How to Overcome Fear of Exams

9th - Higher Ed
How to Overcome Fear of Exams
Instructional Video7:06
Curated Video

Country Size Comparison and Universe Size Comparison

Pre-K - 5th
Learn the size of every country with this Country Size Comparison Universe Size Comparison video. Brought to you by KLT.
Instructional Video11:00
Curated Video

All Rise

K - 3rd
Maggie is determined to make her own bread by getting the windmill working again but JG’s drone soon puts a spanner in the works.
Instructional Video11:00
Curated Video

Food Festival

K - 3rd
Honey learns a lesson about teamwork.
Instructional Video6:44
Curated Video

How to Use the Scientific Method

3rd - Higher Ed
“How to Use the Scientific Method” will explain the steps for properly using the scientific method.
Instructional Video3:11
Curated Video

Importance of Planning a Community

3rd - 8th
Importance of Planning a Community explains the importance of guidelines when developing a new community.
Instructional Video5:21
The Guardian

Garth Nix on Genre, Elements, and the Seventh Tower Series

Pre-K - Higher Ed
Garth Nix answers fan questions. In this video, he explains why he writes fantasy novels, how he came up with the Seventh Tower series, and his historical and mythological influences in the development of the magic bells. Garth Nix...
Instructional Video6:01
Curated Video

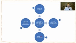
Portfolio Diversification

12th - Higher Ed
In this lesson, we delve into the crucial topic of stock selection and portfolio diversification. We demystify the common misconception that age determines investment choices and emphasise the significance of risk assessment and...
Instructional Video4:47
Curated Video

What Can't AI Do?

Higher Ed
AI seems like it can do anything, but what can’t it do? Today we’re talking about the areas where AI tends to perform poorly.
Instructional Video8:03
Curated Video

The Future of Airport Security | AI + Biometrics

Higher Ed
Airport security is moving away from boarding passes and towards facial recognition. What does this mean for you?
Instructional Video3:42
Curated Video

This AI Beat Some of the Best Poker Players in the World

Higher Ed
Researchers at Carnegie Mellon developed an AI bot with superhuman AI skills. Will they release it to the public? Alternatively, watch me slowly get blinded by the rising sun.
Instructional Video2:29
Lingokids

Let's Spell (Consonant Blends)

Pre-K - 3rd
This song teaches kids about the sounds that letters make. Your little ones will discover what happens when we put “F” and “L” together to make the “FL” sound. Consonants have never been more fun!